電 話:135-8498-4787
QQ:319603185
郵箱: cs@key-way.com
地址:蘇州市干將東路178號蘇州自主創新廣場3號樓301室
2020年江蘇省首臺套裝備認定變化,你知道嗎?-1000萬元扶持政策「智為銘略」
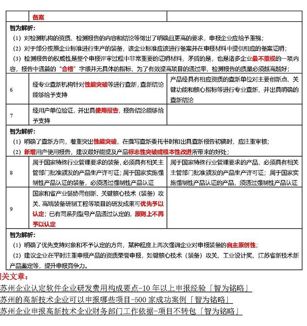
2020年江蘇省首臺(套)重大裝備認定管理實施細則已經出來了,企業申報的準備工作可以開展啦。2020年江蘇省首臺(套)重大裝備實施細則的修訂版相較于2018年修訂版(已廢止)在申報條件上發生了明顯的變化,接下來智為銘略小編就為大家做簡要的對比性分析:
相關文章:
蘇州企業認定軟件企業研發費用構成要點-10年以上申報經驗「智為銘略」
蘇州的高新技術企業可以申報哪些項目-500家成功案例「智為銘略」
蘇州企業申報高新技術企業財務部門工作依據-項目不轉包「智為銘略」
[上一個產品:吳江區首臺套重大裝備項目認定獎勵-50萬元扶持資金「智為銘略」] [下一個產品:國家中小企業公共服務示范平臺(基地)創建管理辦法]







